Futures
Access hundreds of perpetual contracts
TradFi
Gold
One platform for global traditional assets
Options
Hot
Trade European-style vanilla options
Unified Account
Maximize your capital efficiency
Demo Trading
Introduction to Futures Trading
Learn the basics of futures trading
Futures Events
Join events to earn rewards
Demo Trading
Use virtual funds to practice risk-free trading
Launch
CandyDrop
Collect candies to earn airdrops
Launchpool
Quick staking, earn potential new tokens
HODLer Airdrop
Hold GT and get massive airdrops for free
Launchpad
Be early to the next big token project
Alpha Points
Trade on-chain assets and earn airdrops
Futures Points
Earn futures points and claim airdrop rewards
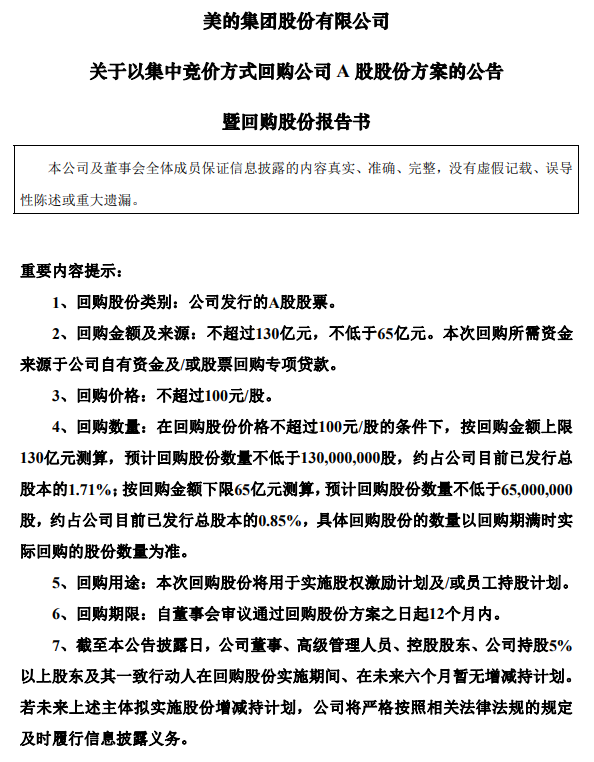
Midea Group: Plans to repurchase A-shares worth 6.5 billion to 13 billion yuan
On March 30, Midea Group (000333.SZ) announced that its board of directors approved a share repurchase plan. The company plans to repurchase A-shares through centralized bidding, with a repurchase amount of no less than RMB 6.5 billion and no more than RMB 13 billion, and a repurchase price of no more than RMB 100 per share. The repurchased shares will be used to implement an equity incentive plan and/or an employee share ownership plan, with the period running within 12 months from the date the board approves the repurchase. This repurchase will not cause the company’s share distribution to fail to meet listing requirements, nor will it affect control of the company.
(Source: Economic Information Daily)